影视动态
影视动态
第四届河南电影电视“大河奖”获奖作品公示
2023-06-20 07:04:07
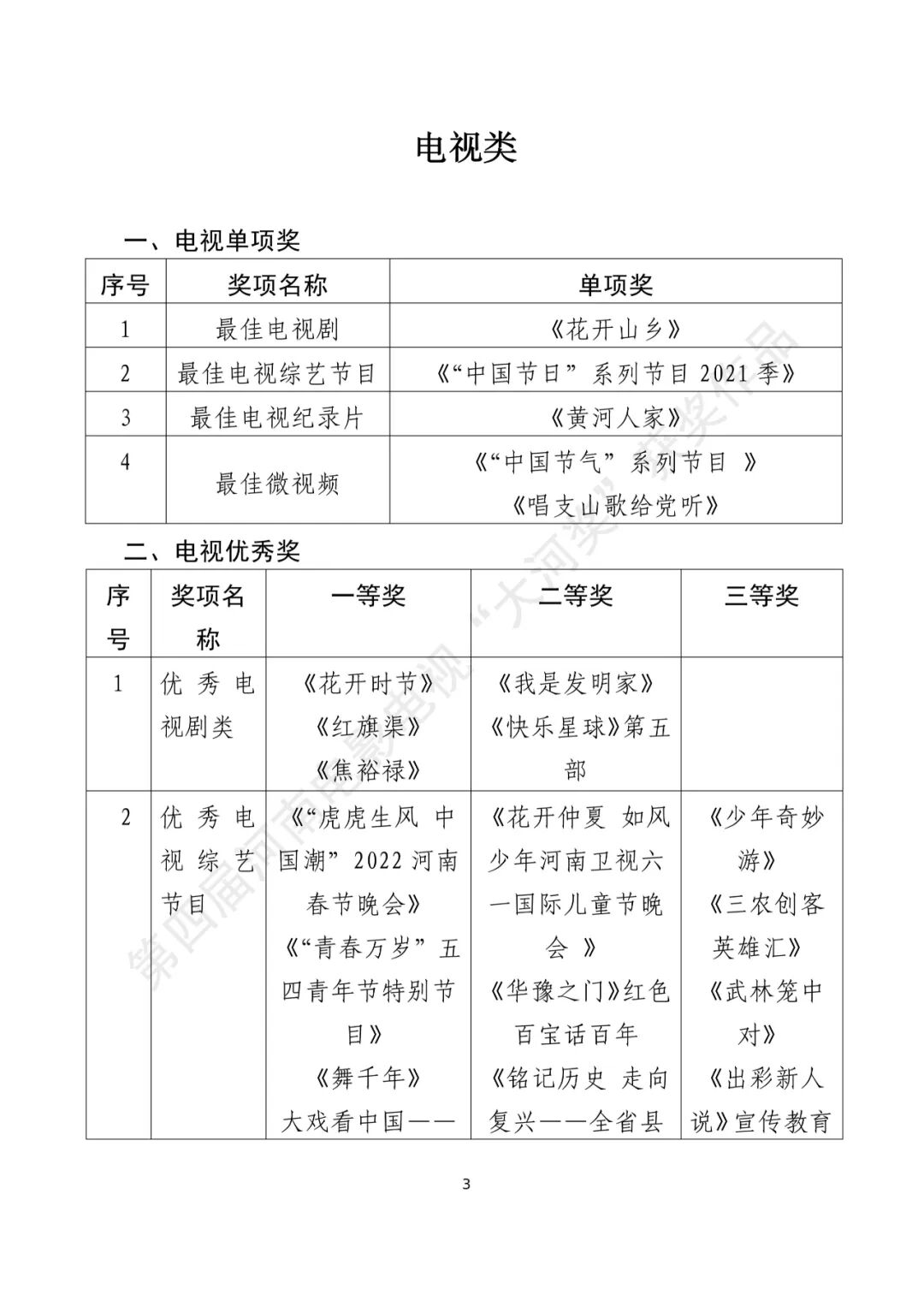
第四届河南电影电视“大河奖”专家评审委员会于2023年6月16日进行了终评投票,评出本届“大河奖”获奖作品,现将获奖名单予以公示。

图片

图片

图片

图片

图片

公示期为5个工作日,自2023年6月19日至6月26日。公示期间,若有任何问题,均可向省影视协反映,联系电话:0371-63934916。
 

河南省文学艺术界联合会

河南广播电视台

河南省电影电视家协会

2023年6月19日